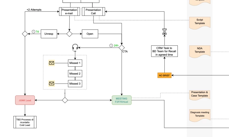
- We take care of developing strategies aimed at generating qualified leads for sales.
- We take care of defining communication in line with the brand positioning of the client company or product.
Our support also extends to lead generation campaigns, email marketing automation campaigns, and PPC visibility campaigns on major channels.






